¡Hola! Soy Mateo

Y este es mi portafolio.

Acerca de mi


“Soy un apasionado por el IoT, la inteligencia artificial, los datos y maker de corazón... Afortunadamente he podido estudiar y trabajar en ello, siendo parte de equipos maravillosos y diversos, que trabajan en aplicaciones increíbles en campos como la agricultura, control ambiental, aplicaciones web y muchas más.”

Mateo Sánchez
Cientifico de datos y machine learning.

Educación & Experiencia


Experiencia

Ingeniero de servicios

Refrigeraciones UbaqueFragozo SAS

Ago. 2019 - Mar. 2020 · 8 meses



Ingeniero de proyectos IoT

Proyectos Triple A

Abr. 2020 - Mar. 2021 · 1 año



Profesional grupo de fuentes móviles

Secretaría Distrital de Ambiente - Alcaldia de Bogotá

Mar. 2021 - May. 2022 · 1 año 3 meses

Educación

Ingeniero Mecánico (EUR-ACE)

Universidad Tecnológica de Pereira

2018



Data Scientist Professional

Platzi

2022



Especializacion de Científico de datos con Python

Platzi

2022



Especializacion de Machine learning con Python

Platzi

2022

Mis proyectos recientes


Avatar

Conteo y seguimiento de objetos con visión artificial.


Avatar

OCR con comunicación a la base de datos y presentación de resultados.


Avatar

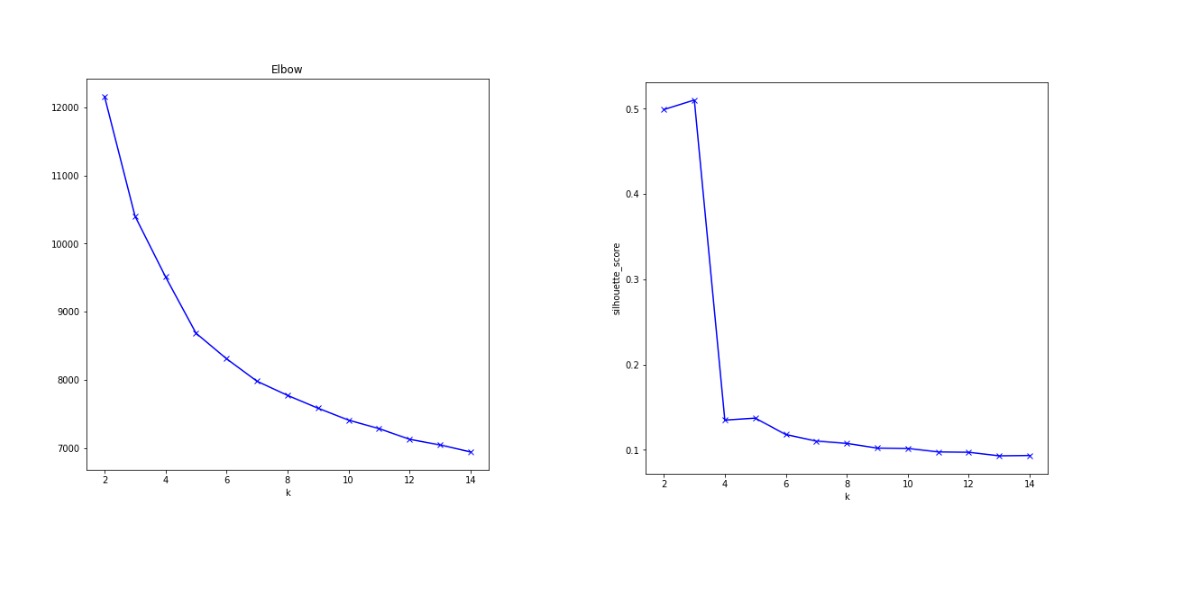
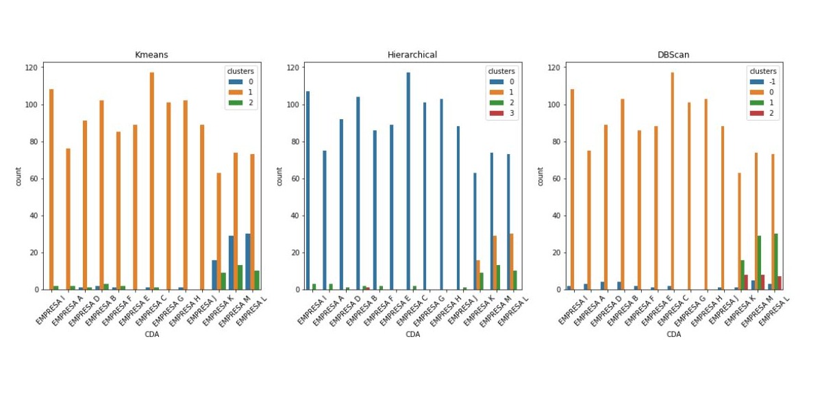
Análisis de anomalías por medio de clustering.


Avatar

Generación de modelos de clasificación en aprendizaje supervisado.


Avatar

BI competición kaggle.